攀枝花市人民政府网站 站群 今天是:

攀枝花市医疗保障局

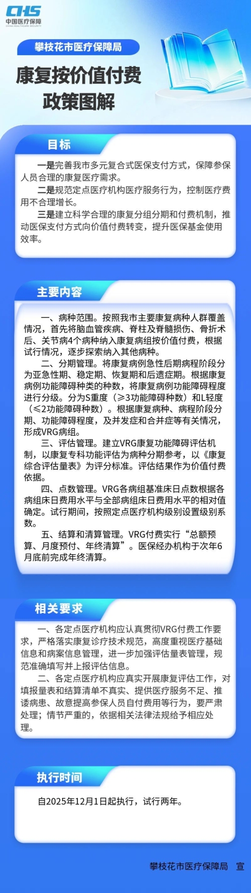
图解《攀枝花市基本医疗保险康复病组按价值付费医保支付试行办法》

来源:市医保局     发布时间:2025-11-09     选择阅读字号:[ ]     阅读次数: 0

审核: 唐龙   责任编辑: 孟瑶