攀枝花市人民政府网站
站群
今天是:
攀枝花市医疗保障局
简
|
繁
|
注册
|
登录
网站首页
政府信息公开
政务服务
互动交流
专题专栏
您当前的位置:
首页
>
政府信息公开
>
法定主动公开内容
>
权责清单
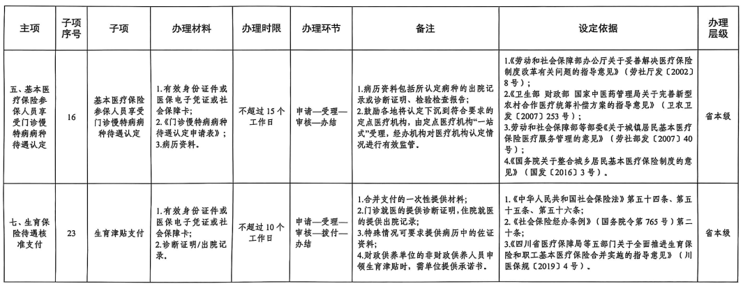
四川省省本级医疗保障经办政务服务事项清单调整情况表
来源:
省医保事务中心
发布时间:
2025-11-06
选择阅读字号:[
大
中
小
] 阅读次数:
0
审核: 唐龙 责任编辑: 范孝强